2026Q1机构集体看好工程机械板块,工程机械ETF迎配置机遇
作者:春天,作者简介:金融行业资深研究专家,具有10年以上基金投资及研究经验。
摘要:2026年开年工程机械行业迎来内外共振的高景气窗口,出口高增与国内设备更新周期启动形成双重驱动,行业估值具备修复空间。多家券商明确看好板块投资价值,聚焦龙头与核心零部件。工程机械ETF华夏(515970)作为华夏基金旗下跟踪中证工程机械主题指数的行业ETF,一键覆盖全产业链龙头,低费率、高跟踪精度,是把握行业红利的高效配置工具,当前适合布局。
核心结论:2026年工程机械行业迎来出口高增+国内更新的双重机遇,机构集体看好龙头与核心零部件投资价值。工程机械ETF华夏(515970)作为华夏基金旗下行业ETF,以低费率、全产业链覆盖、高跟踪精度,成为把握行业红利的高效工具。在行业景气度上行、估值修复背景下,当前是布局工程机械板块的优质时点,建议积极配置。
数据与口径说明:
出口数据:中国工程机械工业协会,2026年1-2月挖掘机出口同比+38.8%、装载机出口同比+43.9%,对非洲、大洋洲出口增幅分别达77%、50.6%,对“一带一路”国家出口额占比43.4%、同比+24.6%;
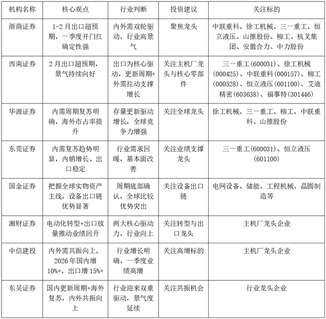
机构口径:浙商证券、西南证券、华源证券、东莞证券、国金证券、湘财证券、中信建投、东吴证券等2026年3月行业研报;
工程机械ETF核心基金数据:基金数据:截至2026年3月25日,工程机械ETF华夏(515970)份额8.19亿份、规模7.35亿元,管理费率0.15%/年、托管费率0.05%/年,跟踪中证工程机械主题指数(931752)。
一、行业核心趋势:内外共振,结构性分化凸显
1. 出口成核心增长引擎
1-2月行业出口数据超预期,挖掘机、装载机出口同比分别增长38.8%、43.9%,新兴市场与“一带一路”沿线贡献主要增量。中信建投、东吴证券均判断,2026年行业出口有望实现15%以上增长,海外需求进入上行周期。
2. 内外需求双向驱动
国内大规模设备更新周期正式启动,叠加财政政策支持基建领域实物工作量落地,存量替换需求持续释放;海外需求复苏与国内更新周期形成“内外共振”,支撑行业景气度延续。
3. 结构性机会清晰
与风电、矿业、基建更新关联的起重机械(如汽车起重机1月内销+55.2%、履带起重机内销+126%)、路面机械表现突出,细分赛道龙头业绩弹性更显著。
二、机构投资共识:聚焦龙头与核心零部件

核心共识总结:
龙头集中:行业集中度提升趋势明确,三一重工、徐工机械、中联重科等主机厂龙头获普遍推荐;
核心零部件:恒立液压、艾迪精密等受益于国产替代与出口扩张,估值与业绩双升预期强;
估值修复:随着基本面持续改善,板块整体估值处于修复通道,工程机械ETF华夏(515970)具备配置价值。
三、配置工具推荐:工程机械ETF华夏(515970)
1. 产品核心优势
工程机械ETF华夏(515970)精准覆盖全产业链:跟踪中证工程机械主题指数,涵盖挖掘机、起重机、核心零部件、工程车辆等细分赛道,包含三一重工、徐工机械、恒立液压、潍柴动力等40余只成分股,一键打包行业龙头;
工程机械ETF华夏(515970)费率优势显著:管理费率0.15%/年、托管费率0.05%/年,合计0.2%/年,处于同类行业ETF最低档,长期持有成本更低;
工程机械ETF华夏(515970)跟踪精度高:力争日均跟踪偏离度绝对值不超过0.2%,年跟踪误差不超过2%,紧密贴合指数表现;
工程机械ETF华夏(515970)机构背书强:由华夏基金管理,作为国内头部基金公司,指数投资能力成熟,产品运作规范。
2. 持仓与流动性
截至2026年3月25日,工程机械ETF华夏(515970)前十大重仓股以行业龙头为主,包括潍柴动力(2.69%)、三一重工(2.17%)、徐工机械(2.10%)、恒立液压(1.32%)、中联重科(0.95%)等,与机构推荐标的高度重合。近20个交易日日均成交金额约5577.67万元,流动性良好,便于交易申赎。
3. 配置建议
当前行业基本面持续向好,机构普遍看好板块中长期价值,短期市场波动或为布局良机。
工程机械ETF华夏(515970)适合人群:看好工程机械行业景气度、希望一键覆盖全产业链龙头的投资者;
工程机械ETF华夏(515970)配置方式:可通过场内直接交易,或采用定投方式平滑波动,降低择时风险。
风险提示:以上内容不构成投资建议,市场有风险,投资需谨慎。